【MLP + 噪声】使用MLP训练函数拟合-回归
By
e2hang
at 2025-09-10 • 0人收藏 • 152人看过
一、无噪声简单回归:y = x^2 + 2x + 1
import torch
import torch.nn as nn
ez = nn.Sequential(
nn.Linear(2, 8),
nn.ReLU(),
nn.Linear(8, 8),
nn.ReLU(),
nn.Linear(8, 1)
)
# y = w1 @ x + w2 @ x^2 + b
# 两个特征,第一个是x,第二个是x^2
criterion = nn.MSELoss()
x = torch.linspace(-10, 10, 10000).unsqueeze(1)
X = torch.cat([x, x**2], dim=1)
y = x**2 + 2 * x + 1
inx = torch.tensor([[2, 4], [1, 1], [3, 9], [4, 16]], dtype=torch.float32)
target = torch.tensor([[9], [4], [16], [25]], dtype=torch.float32)
lr = 0.00001
for i in range(10000):
#向前传播
out = ez(X)
loss = criterion(out, y)
#反向传播
loss.backward()
with torch.no_grad():
# 3. 手动更新参数
with torch.no_grad(): # 禁止 autograd 追踪
for param in ez.parameters():
param -= lr * param.grad # 梯度下降更新参数
#梯度清零
ez.zero_grad()
if i % 1000 == 0:
print(f"Epoch {i}: loss={loss.item():.4f}")
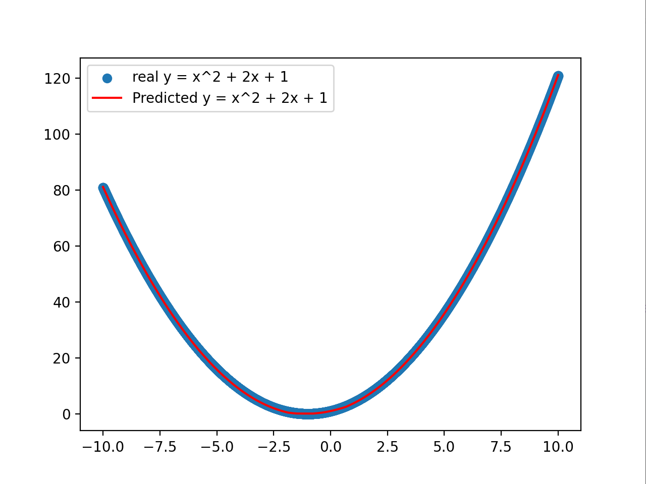
import matplotlib.pyplot as plt
y_pred = ez(X).detach()
plt.scatter(x.numpy(), x.numpy()**2 + 2*x.numpy() + 1, label='real y = x^2 + 2x + 1')
plt.plot(x.numpy(), y_pred.numpy(), color='r', label='Predicted y = x^2 + 2x + 1')
plt.legend()
plt.show()具体效果:

二、有噪声的拟合复杂函数
import torch
import torch.nn as nn
import numpy as np
import matplotlib.pyplot as plt
from torch import optim
# x 张量
x = torch.linspace(-10, 10, 100).unsqueeze(1)
# 特征矩阵
X = torch.cat([x, x**2, x**3, torch.sin(2*x)], dim=1)
# 高斯噪声
noise = torch.from_numpy(np.random.normal(0, 3, size=x.shape)).float()
# 带噪声的 y
y_noisy = 0.5 * x**3 - 2 * x**2 + 3*x + 5 + 4 * torch.sin(2*x) + noise
# 可视化
'''
plt.scatter(x, y_noisy, label="Noisy data")
plt.plot(x, 0.5 * x**3 - 2 * x**2 + 3*x + 5 + 4 * torch.sin(2*x), color='red', label="Original function")
plt.legend()
plt.show()
'''
ez = nn.Sequential(
nn.Linear(4, 8),
nn.ReLU(),
nn.Linear(8, 4),
nn.ReLU(),
nn.Linear(4, 1),
)
criterion = nn.MSELoss()
optimizer = optim.Adam(ez.parameters(), lr=0.0065)
for i in range(10000):
#向前传播
out = ez(X)
loss = criterion(out, y_noisy)
#反向传播
optimizer.zero_grad()
loss.backward()
optimizer.step()
if i % 100 == 0:
print("Step:", i, "loss =", loss.item())
with torch.no_grad():
y_pred = ez(X)
plt.scatter(x.numpy(), y_noisy.numpy(), alpha=0.3, label="Noisy data")
plt.plot(x.numpy(), y_pred.numpy(), color='red', label="NN prediction")
plt.legend()
plt.show()效果:在噪声标准差为3的情况下能收敛到loss = 6 已经很强了


登录后方可回帖